ÉÂÎ÷DBÊÓѶ¼¯ÍŲÆÎñÓë×ʲúÖÎÀí²¿¡¢²ÆÎñ¹²ÏíÖÐÐÄ¡¢Éó¼ÆÖÐÐĵȸÚλ¹ûÕæ¾ºÆ¸×ʸñÉó²éЧ¹ûµÄ¹«Ê¾
ƾ֤ÉÂÎ÷DBÊÓѶ¹¤Òµ¼¯ÍÅÓÐÏÞÔðÈι«Ë¾¡¶¹ØÓÚ¹ûÕæ¾ºÆ¸²ÆÎñÓë×ʲúÖÎÀí²¿¡¢²ÆÎñ¹²ÏíÖÐÐÄ¡¢Éó¼ÆÖÐÐĵȸÚλµÄͨ¸æ¡·¡¶¹ØÓÚÑÓÉì²ÆÎñÓë×ʲúÖÎÀí²¿¡¢²ÆÎñ¹²ÏíÖÐÐÄ¡¢Éó¼ÆÖÐÐĵȸÚλ¹ûÕæ¾ºÆ¸±¨Ãû×èֹʱ¼äµÄͨ¸æ¡·ÓйØÒªÇ󣬾¹ûÕæ±¨ÃûºÍ×ʸñÉó²é£¬ÏÖ½«×ʸñÉó²é¼°¸ñÖ°Ô±ÓèÒÔ¹«Ê¾£º
Ò»¡¢×ʸñÉó²éЧ¹û¹«Ê¾
£¨Ò»£©²ÆÎñÓë×ʲúÖÎÀí²¿¸Úλ×ʸñÉó²é¼°¸ñÖ°Ô±

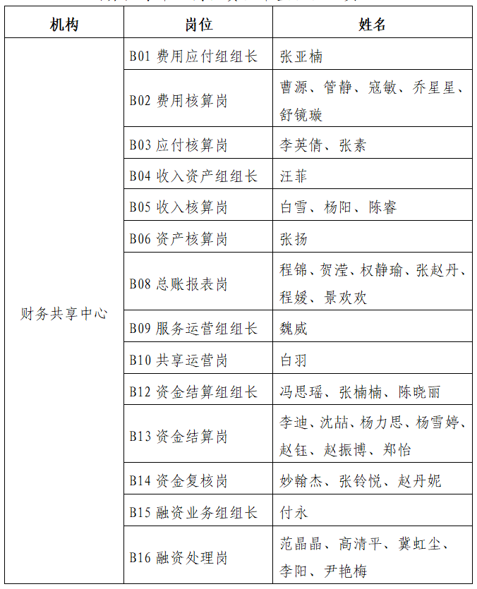
£¨¶þ£©²ÆÎñ¹²ÏíÖÐÐĸÚλ×ʸñÉó²é¼°¸ñÖ°Ô±

£¨Èý£©Éó¼ÆÖÐÐĸÚλ×ʸñÉó²é¼°¸ñÖ°Ô±

£¨ËÄ£©¹«Ê¾Ê±¼ä£º2026Äê1ÔÂ30ÈÕÖÁ2ÔÂ2ÈÕ¡£¹«Ê¾Ê±´úÈç¶Ô×ʸñÉó²éЧ¹ûÓÐÒìÒ飬ÇëÏò¼¯ÍŹ«Ë¾·´Ó¦¡£
¼àÊӵ绰£º029-68661086 µ³Î¯×éÖ¯²¿£¨ÈËÁ¦×ÊÔ´²¿£©
029-68661096 ¼Íί×ÛºÏÊÒ
µç×ÓÓÊÏ䣺sxhbcyjthr@163.com
×ʸñÉó²é½«¹á´®ÕУ¨¾º£©Æ¸ÊÂÇéÈ«Àú³Ì¡£Èκλ·½Ú·¢Ã÷ӦƸְԱ²»ÇкϸÚ뱨ÃûÌõ¼þ»òÌṩµÄÖÊÁÏŪÐé×÷¼Ù£¬Ò»¾²éʵ£¬×÷·Ï¿¼ÊÔ»òƸÓÃ×ʸñ¡£
¶þ¡¢Ïà¹ØÊÂÏî
1.ÒòµÖ´ïÔ¶¨¿ª¿¼±ÈÀýµÄ¸Úλ½ÏÉÙ£¬¾Ñо¿£¬¾öÒé±¾´Î¾ºÆ¸±ÊÊÔ»·½Ú²»ÔÙÉèÖÿª¿¼±ÈÀý¡£
2.ÒòB07×ÜÕ˱¨±í×é×鳤¡¢B11×ÛºÏÖÎÀí¸Ú¸ÚλÎÞÖ°Ô±±¨Ãû£¬±¾´Î¾ºÆ¸×÷·Ï¸Ã¸Úλ¡£
ÉÂÎ÷DBÊÓѶ¹¤Òµ¼¯ÍÅÓÐÏÞÔðÈι«Ë¾
2026Äê1ÔÂ30ÈÕ


COPYRIGHT ? 2015 ÉÂÎ÷DBÊÓѶ¹¤Òµ¼¯ÍÅÓÐÏÞÔðÈι«Ë¾ All Rights Reserved.ÊÖÒÕÖ§³Ö£ºÉÂÎ÷DBÊÓѶÖÇÐſƼ¼ÓÐÏÞ¹«Ë¾
ɹ«Íø°²±¸ 61019002000347ºÅ ÉÂICP±¸15009596ºÅ-1