DBÊÓѶ

DBÊÓѶ¼ò½é

Ϊ±£»¤ºÍ¸ÄÉÆÇéÐΣ¬·ÀÖÎÎÛȾºÍÆäËû¹«º¦£¬°ü¹Ü¹«ÖÚ¿µ½¡£¬ÍƽøÉú̬ÎÄÃ÷½¨É裬Ôö½ø¾­¼ÃÉç»á¿ÉÒ»Á¬Éú³¤¡£½ÚÔ¼ºÍÑ­»·Ê¹ÓÃ×ÊÔ´¡¢±£»¤ºÍ¸ÄÉÆÇéÐΡ¢Ôö½øÈËÓë×ÔȻЭµ÷µÄ¾­¼Ã¡¢ÊÖÒÕÕþ²ßºÍ²½·¥£¬Ê¹¾­¼ÃÉç»áÉú³¤ÓëÇéÐα£»¤ÏàЭµ÷¡£

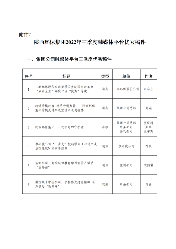
ÉÂÎ÷DBÊÓѶ¼¯ÍÅ2022ÄêÈý¼¾¶ÈÈÚýÌåÆ½Ì¨¸å¼þ½ÓÄɼ°ÓÅÒì¸å¼þÆÀÑ¡ÇéÐÎת´ï

2022-11-09

640.png

Èý¼¾¶È£¬¼¯ÍÅÈÚýÌåÆ½Ì¨ÀÎÀÎÎ§ÈÆÏ²Ó­µ³µÄ¶þÊ®´ó¡¢ÖصãÏîÄ¿½¨ÉèµÈÖØµãÊÂÇé¾ÙÐÐÐû´«±¨µÀ£¬¿ªÕ¹µÄ¡°ÎÒÃÇÍËÎé²»ÍËÉ«¡±Ö÷Ìâ¸å¼þÕ÷¼¯Ô˶¯±»¡°Ñ§Ï°Ç¿¹ú¡±Æ½Ì¨½ÓÄÉ£¬È¡µÃ½ÏºÃЧ¹û¡£Èý¼¾¶È£¬ÈÚýÌåÆ½Ì¨¹²¼Æ¿¯·¢¸å¼þ297ƪ¡£×ÜÌåÀ´¿´£¬¸÷µ¥Î»¶ÔÐÅÏ¢ÊÂÇéÖØÊÓˮƽÓÐËùÌáÉý£¬µ«ÈÔÓв¿·Öµ¥Î»¶ÔÆóÒµÁÁµãÌØÉ«ÊÂÇé¡¢ÂÄÀúЧ¹ûµÈ·½ÃæÍÚ¾ò²»ÉÐÅÏ¢ÖÊÁ¿²»¸ß¡£ÆäÖУ¬Ë®ÇéÐι«Ë¾¡¢ÖÐÊ¥¹«Ë¾µÈµ¥Î»Äܹ»¼á³Ö×ܽáÊÂÇéÁÁµã¡¢ÂÄÀúЧ¹û£¬°´ÆÚ¸ßÖÊÁ¿±¨Ë͸å¼þ£¬½ÏºÃµØÊ©Õ¹ÁË¿¬Ä£´ø¾Ù´ëÓᣵ«ÈÔÓÐÇØ·ã¹«Ë¾¡¢ÓÍÆø¹«Ë¾µÈµ¥Î»¶ÔÐÂΟå¼þ±¨ËÍÊÂÇéÊìϤȱ·¦¡¢ÖØÊÓ²»·ó£¬Î´Æ¾Ö¤¼¯ÍÅÒªÇóͶ¸åÇÒÖÊÁ¿½Ï²î¡£¸öÌ嵥뱨Ë͵ÄÐÅÏ¢×¥²»×¡Ö÷ÌâºÍÖØµã£¬ÐÅÏ¢ÄÚÈݼòµ¥¡¢±íÊö²»¹æ·¶£¬´ó²¿·ÖÐÅϢΪ¼òÆÓµÄ¾Û»á×ܽᣬȱ·¦¼Ó¹¤ÌáÁ¶£¬Ó¦¸¶½»²îµÄÎÊÌâ½ÏΪͻ³ö¡£

¸÷µ¥Î»ÒªÊµÊ±¡¢×¼È·±¨ËÍÐÅÏ¢£¬ÖС¢Ê¡ºÍ¼¯ÍŹ«Ë¾Ïòµ¼°à×Ó³ÉÔ±³öϯÔ˶¯µÄÐÅÏ¢ºÍ±¾µ¥Î»ÆäËûÖ÷ÒªÐÅÏ¢Ó¦ÓÚµ±ÈÕ±¨ËÍ¡£¸÷µ¥Î»Í¶¸åʱ£¬¸å¼þ±ØÐèͨ¹ý±¾µ¥Î»Àο¿ÓÊÏäÕ˺Åͳһ±¨ËÍÖÁ¼¯ÍÅͶ¸åÓÊÏ䣬ÑϽûͨ¹ýÆäËû;¾¶±¨ËÍ£¬ÐëÔÚÓʼþÖ÷ÌâÖÐ×¢Ã÷¸å¼þÎÊÌ⣬¸å¼þ±ØÐèÊðÃû£¬ÇëÎðд¡°ØýÃû¡±£¬ÇëÎðÒÔµ¥Î»Ãû³ÆÌæ»»£¬ÒÔ±ãÊÂÇéÖ°Ô±¶Ô¸å¼þ¾ÙÐÐͳ¼Æ·ÖÀà¡¢¿¯·¢¡£²»µÃͳһƪ¸å¼þÖØ¸´Í¶ËÍ£¬Ò²²»µÃ½«Í³Ò»ÄÚÈݵĸå¼þÌæ»»ÎÊÌâºóÔÙ´ÎͶËÍ¡£

¸÷µ¥Î»Òª½øÒ»²½Ã÷ȷְԱרְÈÏÕæÐÅÏ¢µÄ²É±à¡¢±¨ËÍ¡¢ÉóºË¡¢Ð£¶ÔÊÂÇ飬ʵʱÔÄ´¦¼¯ÍÅÈÚýÌåÆ½Ì¨²É±àÊÂÇé΢ÐŽ»Á÷ȺºÍ¼¯ÍŻظ´ÓʼþÄÚÈÝ£¬ÇÐʵÌá¸ßÊìϤ£¬Ç¿»¯ÉóºË°Ñ¹Ø£¬ÑÏ¿áÂäʵ¡°ÈýÉóÈýУ¡±ÖƶÈ£¬¶Å¾øÉæ¡°Àο¿±íÊö¹ýʧ¡±ÐÅÏ¢Éϱ¨¼¯ÍŲ¢ÔÚ±¾µ¥Î»ÈÚýÌåÆ½Ì¨¿¯ÔØÇéÐα¬·¢£¬ÒԸ߶ÈÔðÈθÐ×öºÃÐû´«ÐÅÏ¢±¨ËÍÊÂÇ飬ÇÐʵÓÐÓÃʩչºÃÐû´«Æ½Ì¨µÄÓßÂÛÖ¸µ¼×÷Ó㬳ä·Öչʾ¼¯ÍÅÐÂÃæÄ¿¡¢ÐÂÐÎÏó¡¢Ð³ɼ¨£¬ÅäºÏ½²ºÃÉÂÎ÷DBÊÓѶ¼¯ÍŹÊÊ¡£




¹ØÓÚ2022ÄêÈý¼¾¶È¼¯ÍŹ«Ë¾ÈÚýÌåÆ½Ì¨¸å¼þ½ÓÄɼ°ÓÅÒì¸å¼þÆÀÑ¡ÇéÐεÄת´ï_03.png


ÐÂÎÅ×ÊѶ


¹ØÓÚDBÊÓѶ
DBÊÓѶ¼ò½é
×éÖ¯¹¹¼Ü
×ÊÖÊÉùÓþ
ÖÎÀíÍŶÓ
´óʼÇ
ÓÑÇéÁ´½Ó
ÏÂÔØÖÐÐÄ
ÐÂÎÅ×ÊѶ
֪ͨͨ¸æ
DBÊÓѶÐÂÎÅ
ϲ㶯̬
ÐÐÒµ×ÊѶ
ýÌ屨µÀ
ÊÓÆµÖÐÐÄ
ÆóÒµ·ç·¶
ÈýÇØDBÊÓѶ¹«Ë¾
ÓÍÆø¹¤³Ì¹«Ë¾
Ô°Çø¿ª·¢¹«Ë¾
ÖÐÊ¥ÇéÐι«Ë¾
Ñо¿Ôº
ÖÐÈØÊ¥Ì©¹«Ë¾
É»·Í¶
¸ü¶à
È˲Å×÷Óý
ÕÐÆ¸ÐÅÏ¢
Ô±¹¤Åàѵ
¼òÀú¹ÒºÅ
È˲ÅÕ½ÂÔ
ÆóÒµÎÄ»¯
ÆóҵʹÃü
Éú³¤Ô¸¾°
½¹µã¼ÛÖµ¹Û
ÆóÒµ¾«Éñ
ÆóÒµÕÜѧ
ÆóÒµÎÄ»¯¶¯Ì¬
´´Òµ´ó¿ÎÌÃ
µ³ÈºÊÂÇé
µ³½¨ÊÂÇé
¹¤»áÊÂÇé
µ³·çÁ®Õþ
ѧϰÎÄÏ×
Éç»áÔðÈÎ
´ÈÉÆ¹«Òæ
ÔðÈÎÀíÄî
ÂÌÉ«DBÊÓѶ
ÔðÈα¨¸æ
Ͷ¸åÓÊÏ䣺tougao@sxhbjt.com

COPYRIGHT ? 2015 ÉÂÎ÷DBÊÓѶ¹¤Òµ¼¯ÍÅÓÐÏÞÔðÈι«Ë¾ All Rights Reserved.ÊÖÒÕÖ§³Ö£ºÉÂÎ÷DBÊÓѶÖÇÐſƼ¼ÓÐÏÞ¹«Ë¾
ɹ«Íø°²±¸ 61019002000347ºÅ     ÉÂICP±¸15009596ºÅ-1

ÓÑÇéÁ´½Ó
ÍøÕ¾µØÍ¼