DBÊÓѶ

DBÊÓѶ¼ò½é

Ϊ± £»¤ºÍ¸ÄÉÆÇéÐΣ¬·ÀÖÎÎÛȾºÍÆäËû¹«º¦£¬°ü¹Ü¹«ÖÚ¿µ½¡£¬ÍƽøÉú̬ÎÄÃ÷½¨É裬Ôö½ø¾­¼ÃÉç»á¿ÉÒ»Á¬Éú³¤ ¡£½ÚÔ¼ºÍÑ­»·Ê¹ÓÃ×ÊÔ´¡¢± £»¤ºÍ¸ÄÉÆÇéÐΡ¢Ôö½øÈËÓë×ÔȻЭµ÷µÄ¾­¼Ã¡¢ÊÖÒÕÕþ²ßºÍ²½·¥£¬Ê¹¾­¼ÃÉç»áÉú³¤ÓëÇéÐα £»¤ÏàЭµ÷ ¡£

ÉÂÎ÷DBÊÓѶ¼¯ÍÅ2023ÄêÒ»¼¾¶ÈÈÚýÌåÆ½Ì¨¸å¼þ½ÓÄɼ°ÓÅÒì¸å¼þÆÀÑ¡ÇéÐÎת´ï

2023-04-11

640.png

Ϊ½øÒ»²½Ìá¸ß¼¯ÍÅÈÚýÌåÆ½Ì¨¸å¼þÖÊÁ¿£¬ÓÐÓÃʩչÈÚýÌåÆ½Ì¨·þÎñÆóÒµ¸ßÖÊÁ¿Éú³¤µÄ×÷Óã¬Èö²¥Ê±´ú¾«Éñ£¬½²ºÃ¼¯ÍŹÊÊ£¬ÏÖ½«2023ÄêÒ»¼¾¶È¼¯ÍŹ«Ë¾ÈÚýÌåÆ½Ì¨¸å¼þ½ÓÄɼ°ÓÅÒì¸å¼þÆÀÑ¡ÇéÐÎת´ïÈçÏ£º

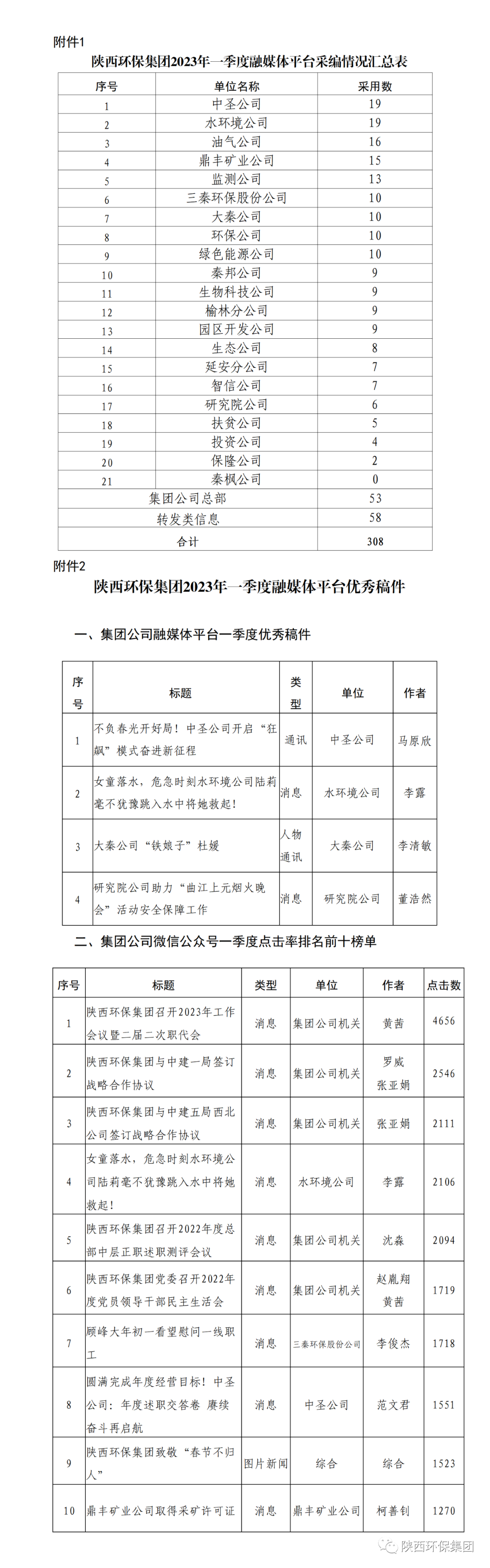
Ò»¼¾¶È£¬¼¯ÍŹ«Ë¾ÈÚýÌåÆ½Ì¨¹²¼Æ¿¯·¢¸å¼þ308ƪ ¡£ÆäÖÐÉÂÎ÷DBÊÓѶ¼¯ÍÅÖ¾´¡°´º½Ú²»¹éÈË¡±×¨ÌâÀ¸Ä¿±¨µÀÁË51λ´º½Úʱ´ú¼áÊØ¸ÚλµÄÒ»ÏßÖ°¹¤£¬ÓÐÁ¦Õ¹Ê¾ÁËÖ°¹¤·ç·¶ ¡£ÖÐÊ¥¹«Ë¾¡¢Ë®ÇéÐι«Ë¾µÈÆóÒµ±¨Ë͸å¼þÊýÄ¿½Ï¶à¡¢ÖÊÁ¿½Ï¸ß£¬½ÏºÃµØÊ©Õ¹ÁË¿¬Ä£´ø¾Ù´ëÓà ¡£µ«ÈÔÓе¥Î»¶ÔÐÂΟå¼þ±¨ËÍÊÂÇéÊìϤȱ·¦¡¢ÖØÊÓ²»·ó£¬¸öÌ嵥뱨Ë͸å¼þÄÚÈݱíÊö½û¾øÈ·£¬´Ê²»´ïÒâÉõÖÁÓï¾äÇ·ºà£¬´í×Ö±ð×ÖÕ÷ÏóʱÓб¬·¢ £»²¿·Öµ¥Î»±¨Ë͸å¼þµÄÖ÷Ìâ²»·óÏÊÃ÷£¬ÄÚÈÝÆÓª£¬ÓëÏÖʵÊÂÇéÍŽ᲻ϸÃÜ£¬È±·¦ÌØÉ«ÁÁµã ¡£

¸÷µ¥Î»ÒªÇÐʵÌá¸ßÊìϤ£¬Ç¿»¯ÉóºË°Ñ¹Ø£¬ÑÏ¿áÂäʵ¡°ÈýÉóÈýУ¡±ÖƶÈ£¬¶Å¾øÉæ¡°Àο¿±íÊö¹ýʧ¡±ÐÅÏ¢Éϱ¨¼¯ÍŲ¢¿¯Ôر¾µ¥Î»ÇéÐα¬·¢£¬ÒԸ߶ȵÄÔðÈθÐ×öºÃ¸å¼þ±¨ËÍÊÂÇé ¡£ÅÅÃû¿¿ºóµÄµ¥Î»ÒªÆð¾¢Ñ°ÕÒ²î±ð£¬ÈÏÕæ½â¾ö±£´æÎÊÌ⣬ӭͷÓöÉÏ£¬³ä·Öչʾ±¾µ¥Î»Éú³¤µÄÐÂÃæÄ¿¡¢ÐÂÐÎÏó¡¢Ð³ɼ¨ ¡£

ÈÚýÌå202301.png


ÐÂÎÅ×ÊѶ


¹ØÓÚDBÊÓѶ
DBÊÓѶ¼ò½é
×éÖ¯¹¹¼Ü
×ÊÖÊÉùÓþ
ÖÎÀíÍŶÓ
´óʼÇ
ÓÑÇéÁ´½Ó
ÏÂÔØÖÐÐÄ
ÐÂÎÅ×ÊѶ
֪ͨͨ¸æ
DBÊÓѶÐÂÎÅ
ϲ㶯̬
ÐÐÒµ×ÊѶ
ýÌ屨µÀ
ÊÓÆµÖÐÐÄ
ÆóÒµ·ç·¶
ÈýÇØDBÊÓѶ¹«Ë¾
ÓÍÆø¹¤³Ì¹«Ë¾
Ô°Çø¿ª·¢¹«Ë¾
ÖÐÊ¥ÇéÐι«Ë¾
Ñо¿Ôº
ÖÐÈØÊ¥Ì©¹«Ë¾
É»·Í¶
¸ü¶à
È˲Å×÷Óý
ÕÐÆ¸ÐÅÏ¢
Ô±¹¤Åàѵ
¼òÀú¹ÒºÅ
È˲ÅÕ½ÂÔ
ÆóÒµÎÄ»¯
ÆóҵʹÃü
Éú³¤Ô¸¾°
½¹µã¼ÛÖµ¹Û
ÆóÒµ¾«Éñ
ÆóÒµÕÜѧ
ÆóÒµÎÄ»¯¶¯Ì¬
´´Òµ´ó¿ÎÌÃ
µ³ÈºÊÂÇé
µ³½¨ÊÂÇé
¹¤»áÊÂÇé
µ³·çÁ®Õþ
ѧϰÎÄÏ×
Éç»áÔðÈÎ
´ÈÉÆ¹«Òæ
ÔðÈÎÀíÄî
ÂÌÉ«DBÊÓѶ
ÔðÈα¨¸æ
Ͷ¸åÓÊÏ䣺tougao@sxhbjt.com

COPYRIGHT ? 2015 ÉÂÎ÷DBÊÓѶ¹¤Òµ¼¯ÍÅÓÐÏÞÔðÈι«Ë¾ All Rights Reserved.ÊÖÒÕÖ§³Ö£ºÉÂÎ÷DBÊÓѶÖÇÐſƼ¼ÓÐÏÞ¹«Ë¾
ɹ«Íø°²±¸ 61019002000347ºÅ     ÉÂICP±¸15009596ºÅ-1

ÓÑÇéÁ´½Ó
ÍøÕ¾µØÍ¼